3D Printing Essentials

3D Printing Essentials

Win64, English

Autodesk, Inc.
Duplicate, label or cage parts and automate 3D Printing workflows.

General Usage Instructions

You can find detailed usage instructions in the following help document:

https://up1.autodesk.com/prd/2027/NETFE/7AD44191-34AB-52E2-864B-F138219F9E2E/help.html

 

The 3D Printing Essentials Fusion Add-In supports the following features:

Design workspace

  • Add Parts (CAD and mesh import: STEP, IGES, SAT, STL, OBJ, 3MF)
  • Duplicate Components
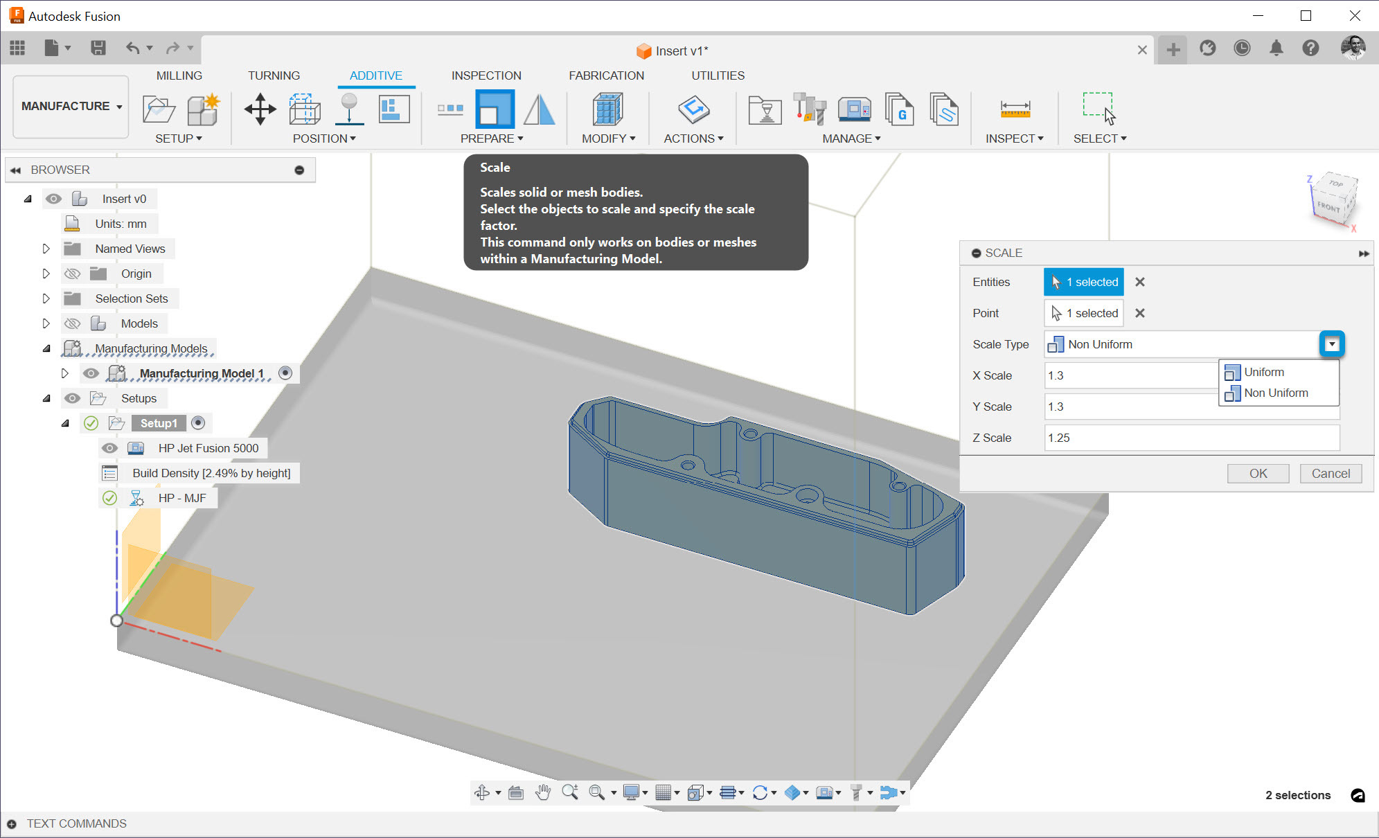
  • Scale (with individual centroid mode)
  • Minimize Bounding Box
  • Optimize Orientation
  • Sinterbox (with optional label)
  • Label (with multi-row support)
  • Pins and Holes
  • Minimum Part Gap Analysis
  • Minimum Wall Thickness Analysis
  • Upskin / Downskin Analysis
  • Trapped Volume Analysis (multi-body)
  • Interlock Analysis
  • Z Removability Analysis
  • FFF Setup Automation
  • SLA/DLP Setup Automation
  • MJF / Binder Jet Setup Automation
  • SLS Setup Automation
  • MPBF Setup Automation
  • Settings
  • Check for Updates

 

Manufacture workspace / Manufacturing Model

  • Tessellate
  • Duplicate Components
  • Scale (with individual centroid mode)
  • Mirror
  • Center Components on Platform
  • Optimize Orientation
  • Sinterbox (with optional label)
  • Label (with additive setup support)
  • Component List (with optional HTML export)
  • Minimum Part Gap Analysis
  • Minimum Wall Thickness Analysis
  • Upskin / Downskin Analysis
  • Trapped Volume Analysis (multi-body)
  • Interlock Analysis
  • Z Removability Analysis
  • Slice Analysis
  • Move by Keyboard
  • Post Configurator (FFF)
  • Display Component Colors
  • Display Mesh Face Groups
  • Check for Updates
  • Netfabb for Fusion (Windows only)

 

Fusion libraries added by this Add-In

This Add-In also adds a “3D Printing Essentials” folder to Fusion’s template library, containing templates used by the automation workflows:

Template Library

  • FFF – Additive Arrange V1
  • FFF – Automatic Orientation
  • FFF – Solid Volume Supports
  • SLA-DLP – Additive Arrange V1
  • SLA – Automatic Orientation
  • SLA – Braced Bar Support
  • SLS – Additive Arrange V1
  • MJF – Additive Arrange V1

 

Note: The FFF, SLA/DLP, MJF/Binder Jet, SLS, and MPBF setup automations support dynamic machine and print setting selection from Fusion's full machine library. Any compatible machine and print setting installed in Fusion can be selected. Orientation, arrangement, and support templates can also be chosen from Fusion's template library or your own custom templates.

 

Commands

Installation/Uninstallation

Install

The installer that ran when you downloaded this app/plug-in from Autodesk App Store will start installing the app/plug-in. Or, simply double-click the downloaded installer to install the app/plugin.

Uninstall

You can unload the add-in without uninstalling it by clicking the "Stop" button when the add-in is selected in the list box on the "Add-Ins" tab of the "Scripts and Add-Ins" dialog.

Unchecking "Run on Startup" causes the add-in not to be loaded in future Fusion sessions.

To uninstall this plug-in, exit the Autodesk product if you are currently running it, simply rerun the installer, and select the "Uninstall" button.

Or, you can uninstall it from 'Control Panel/Programs and Features, just as you would uninstall any other application from your system. 

Additional Information

Supported additive technologies: FFF, SLA/DLP, MJF/Binder Jet, SLS, and MPBF (Metal Powder Bed Fusion — requires Manufacturing Extension).

Supported import formats: STEP (.step, .stp), SAT (.sat), IGES (.iges, .igs), STL (.stl), OBJ (.obj), 3MF (.3mf).

Localization: Command names and descriptions are localized for English, German, Spanish, French, Italian, Japanese, Korean, Polish, Portuguese (Brazilian), Turkish, and Chinese Simplified.

Platform: Windows and macOS. Netfabb integration is Windows-only.

 

For detailed usage instructions for every command, see the built-in help file included with the add-in (`help.html`).

Known Issues

Sinterbox: If "Move bodies to new component" is checked when generating a sinterbox for a subset of component instances in an assembly, unselected component instances will be removed.

Part Design not supported: Most Design workspace commands require Assembly Design or Hybrid Design mode. Switch design type if commands are unavailable.

Cloud template classification: Templates stored in Fusion's Cloud library appear in all template dropdowns regardless of type. Use descriptive names and the name filter field to narrow results.

MPBF requires Manufacturing Extension: The MPBF Setup Automation requires the Autodesk Manufacturing Extension to be active.

Contact

Company Name: Autodesk, Inc.

Author/Company Information

Autodesk, Inc.

Support Information

For product support, contact additive-app-support@autodesk.com.

 

You can also visit the 3D Printing Essentials page on the Autodesk App Store for version history and additional information.

 

Version History

Version Number Version Description

1.0.0.283

## Bug Fixes - Fixed a crash when importing STEP files via the Add Parts command. Import now uses proper import options with error handling for STEP, SAT, and IGES files. - Fixed an issue where the MJF automation could leave parts outside the build volume in the first setup during multi-setup packing. - Fixed an issue where rectangle (box) selection did not work correctly with the Scale and Mirror commands. - Fixed inconsistent setup naming and hardcoded tooltip text in the SLA/DLP automation. ## New Features - Introduced Interlock Analysis to check if bodies are interlocked and cannot be physically separated after printing. - Introduced Z Removability Analysis to verify that packed parts can be unpacked by lifting each one straight up without collisions. - Introduced Slice Analysis in the Manufacture workspace to compute cross-sectional area vs. layer number with an interactive HTML graph report. - Introduced Optimize Orientation to find the build direction that minimizes stair-stepping by searching the upper hemisphere for the lowest near-horizontal surface area. - Added a new dedicated SLS Setup Automation command with dynamic vendor/machine selection, orientation optimization, arrangement, and multi-setup packing. - Added a new MPBF Setup Automation command for Metal Powder Bed Fusion workflows (requires Manufacturing Extension), with dynamic machine selection, orientation, arrangement, support, and toolpath generation. - Added a new Individual Centroids mode to the Scale command, allowing each body to be scaled from its own center without selecting a reference point. - Added multi-row label support using \n sequences in CSV files. - Added Label support in the Manufacture workspace for solid bodies within an Additive Setup. ## Improvements - Rewrote FFF, SLA/DLP, and MJF setup automations to support dynamic machine vendor, machine model, and print setting selection from Fusion's full library. Templates are now selectable from dropdowns with keyword filtering. - Renamed MJF/SLS Setup Automation to MJF / Binder Jet Setup Automation. SLS now has its own dedicated command. - Added "Generate Toolpath" and "Generate Report" as optional checkboxes in the FFF automation. - Trapped Volume Analysis now supports selecting and analyzing multiple bodies at once. - Minimum Part Gap Analysis results are now sorted smallest-first in a styled HTML report. - All automation and analysis reports are now displayed in non-blocking HTML palettes with color-coded status indicators. - Added descriptive tooltips to selection inputs across multiple commands. - All dialog settings across all commands are now remembered between sessions. - Added proper SVG icons with dark theme variants for Duplicate, Label, Move By Keyboard, and all new commands. - Completely rewrote help.html with modern styling and descriptions for all new and updated commands. - Introduced a localization system supporting English, German, Spanish, French, Italian, Japanese, Korean, Polish, Portuguese, Turkish, and Chinese Simplified.
Go top