GeoMESH
Pago, Versão gratuita de avaliação por 30 dias
Sistema operacional:
Idioma:

Descrição

Meet GeoMESH – Terrain Modeling Made Simple

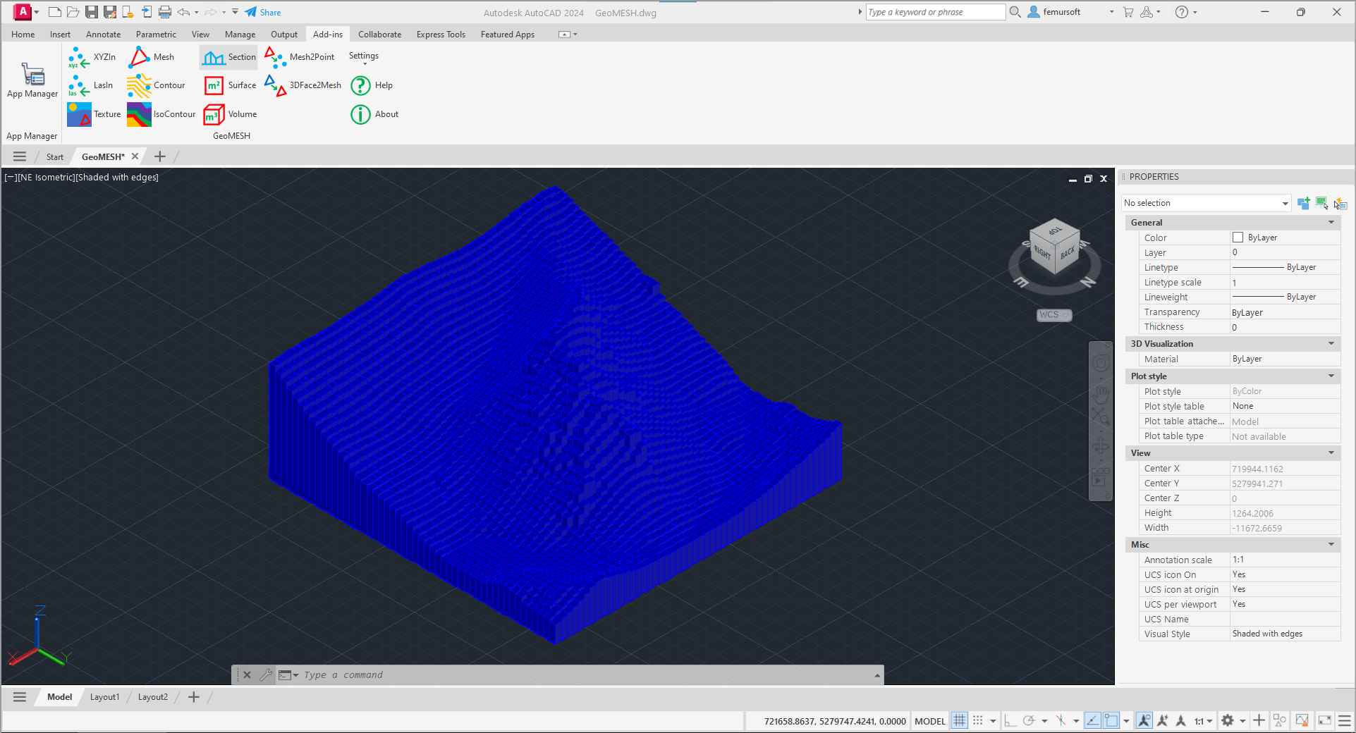
Create, edit, and analyze Digital Elevation Models (DEM) and Triangulated Irregular Networks (TIN) — seamlessly inside Autodesk® AutoCAD®.

  • Import terrain points from LAS and text files
  • Generate precision terrain meshes with constrained Delaunay triangulation
  • Create contour lines and colorful elevation maps
  • Build terrain cross-sections effortlessly
  • Project ortho images onto your models
  • Simulate rainwater flow across your terrain
  • Calculate accurate volume differences between surfaces

 

Fast. Focused. Flexible.

 

GeoMESH gives you powerful terrain modeling tools — without big GIS systems or high costs.

100% integrated into AutoCAD
Open standards. Full freedom.

 

Get started today at femursoft.com.

Sobre esta versão

Versão 2.7, 26/03/2026
- GMESH command: Terrain models are now drawn as a single AutoCAD MESH element (SubDMesh) instead of multiple 3DFACE elements. The new maximum number of terrain points for a single terrain model (mesh) is 8×10⁶. GeoMESH continues to read “old” terrain models (3DFACE-based). New MESH elements are no longer grouped. Note: set (GMSETVAR->MWRITEMODE) to 1 to write the old format (3DFACE-Elements). - GMESH command: 3DPOLY or PLINE elements (both POLYLINE and LWPOLYLINE) can now additionally to LINE be used as constraints. Important: all polygon points must lie on terrain points (matching x and y coordinates in the current UCS; the z coordinate is irrelevant). Constraints are no longer moved to a separate GeoMESH layer and remain unchanged. - GMSECTION command: 3DPOLY or PLINE elements (both POLYLINE and LWPOLYLINE) can now be used as cutting-line. - GMISOCONTOUR command: Now supports HD gradation presets (COLORSCHEME): normal+, light+, dark+, red+, yellow+, green+, cyan+, blue+, magenta+, grey+. Note: Creating HD gradations is computationally intensive. - New command GMPLANESECTION: Creates sections through terrain models along a defined plane. The section plane can be defined by entering three points, selecting a planar object, or using the XY plane of the current UCS. - New command GMLXMLIN: Import LandXML-Files (http://landxml.org/). Limitation: only 'Surfaces'-Records with 'Pnts'-Data, 'Breaklines'-Data and 'Boundaries'-Data will be read. 'Pnts'-Data will be converted into GeoMESH terrain points, 'Breaklines'-Data and 'Boundaries'-Data will be converted into GeoMESH constrains. - System variable LOCALE: The default value is now 0 (GeoMESH uses the language of AutoCAD if supported by GeoMESH). GeoMESH is now shipped as a single binary for all supported languages. Set LOCALE to 1 (English), 2 (German), or 3 (Italian) to lock the GeoMESH language regardless of the AutoCAD language. - GeoMESH now supports additionally the new Release AutoCAD 2027. - GeoMESH now supports additionally older Releases AutoCAD 2021 and 2022. This means GeoMESH now supports all AutoCAD Releases from 2021 to 2027! Note: GeoMESH LT 2.7 (separate App) will support ONLY AutoCAD 2027. Last release for AutoCAD 2025 and 2026 is GeoMESH LT 2.6.4. - Warning messages will now be highlighted more clearly via a message window. - Bug fix: GMSURFACE and GMVOLUME display now correct results with imperial units. Thank you, dear Don, for your information regarding this bug. - Bug fixes.


Capturas de tela e vídeos


Comentários dos clientes

2 revisões
Obter ajuda técnica
  • Super!
    Hans Müller | novembro 03, 2025

    Tolle Software für Geländemodellierung! Empfehlenswert! Jetzt sogar auf Deutsch!


  • GEOCAD
    vaguiner de lima | outubro 30, 2025

    GEO CAD SUBESTAÇÃO

Ir para o início