
Font Channelier Free


Digitally signed app
無料
OS:
言語:
説明
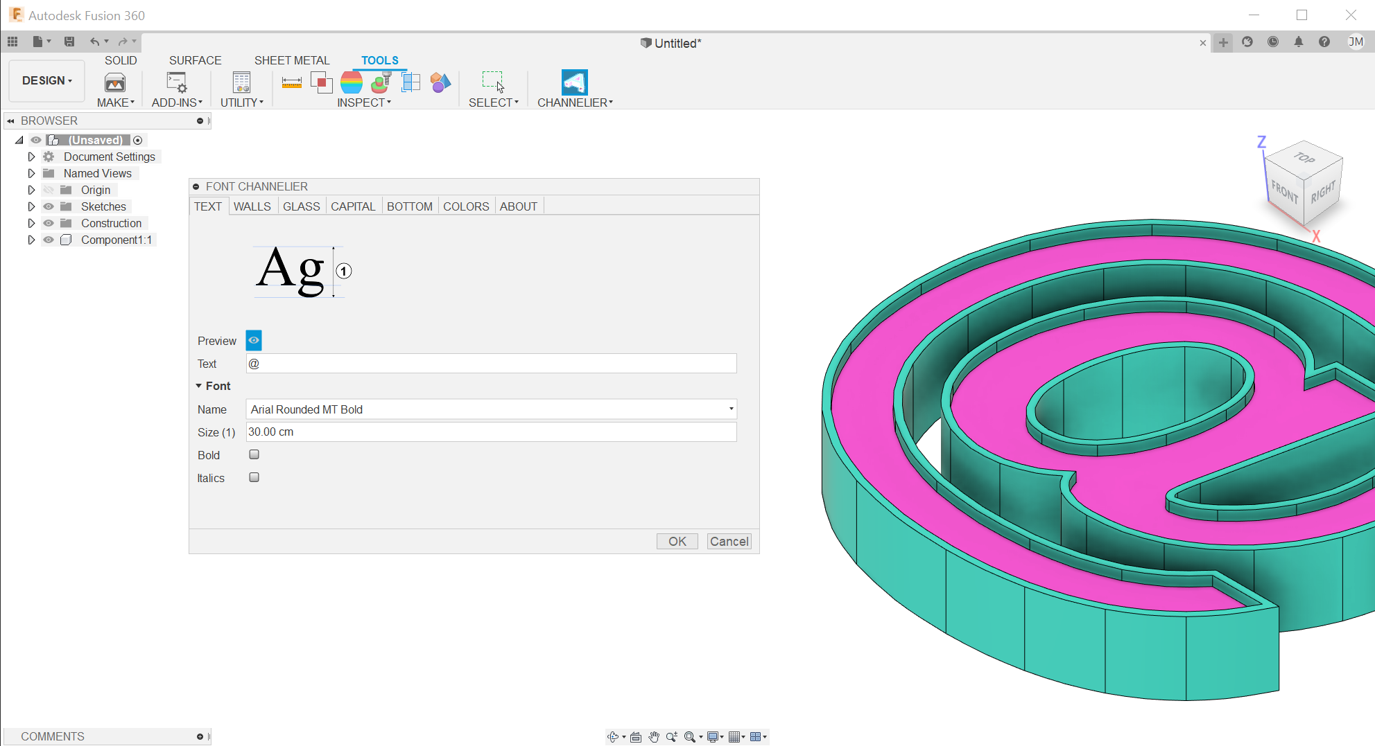
This add-in creates models of 3D channel letters with a translucent front face.
Channel bodies are to be 3D printed. Manufactured glyphs can be illuminated with different types of LEDs from inside.
Users can interactively change the model parameters. The parts of generated model can be modified in Autodesk® Fusion 360™ or directly exported for 3D printing.
このバージョンについて
バージョン V3.0.3, 2023/05/04
V3.0.3.
Some bugs found and fixed.
V3.0.2
Some improvements in modeling algorithm.
Bugs fixed.
V3.0.1
Fixed problem with extrusion of some specific letters. In some cases, outlining a shape created open loop curves. Implemented new self-healing mechanism closes open loop curves and letters are properly extruded.
V3.0.0
* The thickness of the walls (returns) can be extended inside and/or outside.
* Glyphs basic shape can be outlined outside/inside
* Bottom design changed. Added new feature 'Socle'.
Awesome tool, how can I add custom fonts please ?
Font Channelier Free has fixed list of fonts. Please install Font Channelier Hobby, it will read all fonts installed on the system. If you install new fonts afterwards, the easiest way to make new font available in the add-in is to uninstall and install it again.
It will not process any letter with a radius.
If you are looking for a way to easily created 3D printable text, for business or pleasure, this is a fantastic add-on for Fusion. The authors have made it super easy to do just that!
With Christmas quickly approaching I wanted to make some custom 3D printed Channel letters for family and friends, this saved me so much time.
I could easily see this plug-in expanding to include SVG files for more versatility.
Thanks
Very easy to use! Thnak you