Glyph Channelier

Glyph Channelier

Digitally signed app

M, 30-dniowa wersja testowa, R
System operacyjny:
Język:

Opis

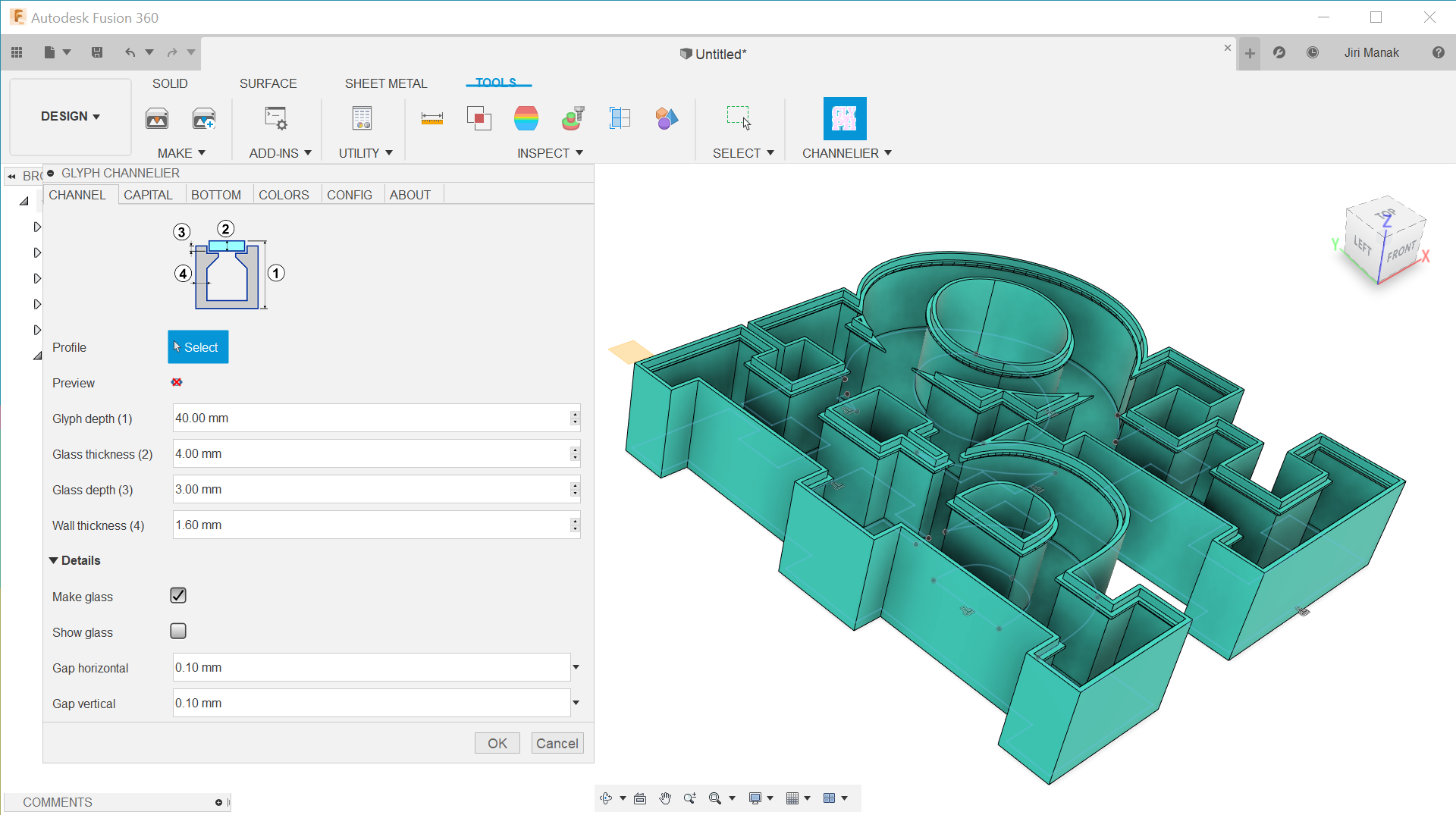
Glyph Channelier is a tool for sign-making professionals and  for makers, who want to create 3d printed, illuminated channel letters and signs. Automated modelling significantly saves design time. Users can draw any shape which creates a valid sketch profile. Users can also import drawings in SVG or DXF format from a number of artistic tools. Generated models can be further modified directly in Autodesk® Fusion 360™ or exported for 3D printing.

 

Features:

  • Glyph Channelier creates a channel profile for any 2D shape. The shape is defined by a valid sketch profile. This can be drawn/designed directly in Autodesk Fusion 360 or imported as  SVG or DXF from any artistic tool.
  • The current version of the channel profile consists of three parts: GLASS, WALLS, BOTTOM.
  • The GLASS is the front face of the glyph. Often it is the only translucent part of the channel letter. It can be created from the acrylic glass but also 3d printed. GLASS is a simple extrusion of the basic shape with the thickness defined as a GLASS thickness.
  • The WALLS (also called the RETURNS), together with the BOTTOM, assemble a shell where LED light sources will be installed.
  • The shape of the glyphs must be defined in the sketch at the XY plane. There are several parameters that can be set up for each channel profile part.
  • It is possible to define the size of construction gaps between parts according to manufacturing tolerance and assembly requirements.
  • The channel profile design considers the limits of FFF 3D printing and whenever possible, creates models that can be printed without supports. Parameters can be modified.

Informacje na temat tej wersji

Wersja V3.0.3, 04.05.2023
V3.0.3 Fixed special case modeling error. V3.0.2 Major improvements in modeling algorithm. V3.0.1 Fixed problem with extrusion of some specific letters. In some cases, outlining a shape created open loop curves. Implemented new self-healing mechanism closes open loop curves and letters are properly extruded. V3.0.0 * The thickness of the walls (returns) can be extended inside and/or outside. * Glyphs basic shape can be outlined outside/inside * Bottom design changed. Added new feature 'Socle'.


Zrzuty ekranu i nagrania wideo


Recenzje klientów

0 recenzja
Pomoc techniczna
Przejdź do góry