EMS

Digitally signed app

Próbna
System operacyjny:
Język:

Opis

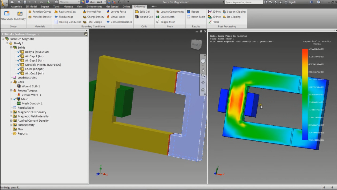
EMS is a 3D electromagnetic field simulator software suite, based on the powerful finite element method.

EMS is seamlessly integrated inside Autodesk® Inventor®.

 

The full integration in Inventor means that users will not need to import, export, heal, clean, or fix any geometrical inconsistency because they will be working right inside Inventor while optimizing their electromechanical design. This will allow our users to shorten their design cycle and get their product to the market quickly.

EMS targets four main areas: electromechanical, electromagnetics, power electronics, and electromagnetic behavior.

 

EMS empowers the designer to compute electric, magnetic, mechanical, and thermal parameters - including, force, torque, magnetic flux density, magnetic field, electric field, electric flux, current flow, eddy current, inductance, capacitance, resistance, flux linkage, core loss, saturation, induced voltage, force density, power loss, temperature, temperature gradient, heat flux and more.  

EMS applications include: motors, generators, linear and rotational actuators, relays, MEMS, magnetic recording heads, magnetic levitation, solenoids, loud speakers, coils, permanent magnets, sensors, NDT, NDE, high power, high voltage, transformers, inverters, converters, bus bars, inductors, insulation studies, bushings, electrostatic discharge, electromagnetic shielding, EMI, EMC, medical devices, eddy current devices, fuses, circuit breakers, capacitors, etc.

 

Note: This app uses a custom installer (and not the standard App Store installer).

Opis wersji testowej

The trial version has no limit on session time or meshes size. For non-demo models, a total of 5 successful runs are authorized.

A full-featured trial is available upon a request from our support.

The product works for a 15 day trial period.

Informacje na temat tej wersji

Wersja 2022 SP0.2, 05.10.2023
EMS 2022 SP0.0: * Features: - AC Magnetic: More accurate convergence criteria verification for non-linear problems. * Enhancements: - Mesh failure cases were reduced on some model cases. - Studies coupled to thermal: If no thermal boundary condition is applied, inform the user before starting the run. * Fixes: - When the coercivity direction is not defined, show the part name and the solid name missing the property. - Fixed - Wrong message related to the EMS version: Educational, Demo, trial. - Fixed - Random crash when running a model after closing the first model. - Fixed - Study renaming is not reflected in the mesh details. - Fixed EMS 2022 SP0.1: * Enhancements: - Tutorials models are placed in the Demo viewer. * Fixes: - Tutorials models were not considered as Demos for the license. - Fixed EMS 2022 SP0.2: * Fixes: - Report generation doesn't show post-processing study elements. - Fixed


Zrzuty ekranu i nagrania wideo


Recenzje klientów

11 recenzje
Pomoc techniczna
  • Useful software for EM simulation
    Paresh Patel | czerwca 04, 2021 Sprawdzone pobranie (Co to jest?)

    I used EMS for my final year project. With help of EMS I got accurate result as I expected in Autodesk Inventor.


  • Easy to use and well integrated into Autodesk Inventor
    Jonas Boogaerts | kwietnia 01, 2020

    I  have used the EMS plug-in for Autodesk Inventor and I am very happy with the results. The software is straight forward and easy to use. EMWorks provides nice tutorials to ensure a smooth start in the software.


  • electromagnet professionalism software
    Kito Moto | marca 10, 2020 Sprawdzone pobranie (Co to jest?)

    EMS is very much useful for getting accurate results , i used it for magnet motor design, it easily transfer the magnetic force simulation to mechanical movement


  • Having great potential to simulate physical problems
    Wei-Ting Wang | stycznia 24, 2020

    It seems that EMS has very great potential to do a lot of simulations and multiphysics problems. Recommend to new users.


  • Great Software
    Greg Verbeke | stycznia 04, 2020 Sprawdzone pobranie (Co to jest?)

    I used EM works for a small motor prototype, and i cannot be more pleased with the software. When coupled with 16 cores the simulations are quick accurate. Also the suite of options available for use can be intimitating at first but once familiar with the software it is very easy to use. 


  • Very stable and easy to use
    Konstantin Vogel | października 24, 2019 Sprawdzone pobranie (Co to jest?)

    Very purpose build tool that just works. Used it to calculate lorenz forces and coil inductance in a coreless linear motor.

    Inventor integration allows for quick desing iterations.


  • User-Friendly Simulator
    Weng Siong Chan | października 11, 2019

    This is one of the best simulation software that I have came across. It is very useful especially for the simulation study of electromagnetic fields and forces. It can be used easily on the CAD model in the Inventor.


  • Great Software for EM simulation
    Grant Harmon | października 08, 2019 Sprawdzone pobranie (Co to jest?)

    Very helpful customer support. This software includes many helpful step by step tutorials, which can teach you how to run any type of EM simulation you could need.


  • Excellent software for electromagnetic simulation
    Gabriel Oliveira | sierpnia 29, 2019

    My experience with EMS has being great so far. The software is very intuitive and easily integrated with the inventor.


  • Very Nice EM Product
    Marc Arenson | kwietnia 07, 2016

    I have only been using the trial version for a week, but I am very happy with the ease of use of this product and the seamless integration into Inventor.


  • Very useful & Easy to use
    Harabi Mabrouk | lutego 06, 2014 Sprawdzone pobranie (Co to jest?)

    EMS seems to be among the most interesting applications full integrated in Autodesk Inventor as a 3D electromagnetic field simulator software suite.

Przejdź do góry