ClashWiseAI-Intelligence Powered Clash Management

ClashWiseAI-Intelligence Powered Clash Management

Демоверсия
ОС:
Язык:

Описание

ClashWiseAI - AI-Powered Clash Management for Autodesk® Navisworks®

Stop Managing Clashes. Start Resolving Them.

ClashWiseAI is a cloud-based AI platform that transforms clash detection and coordination in Autodesk® Navisworks®. Automate clash analysis, prioritisation, and team collaboration with intelligent insights that accelerate resolution.

 

Start your 30-day free trial and save up to 60% of your clash management time.

After creating your account, you can view your trial limitations on your profile page. When your trial ends, visit ClashWiseAI to explore available features and subscription options.


Core Features

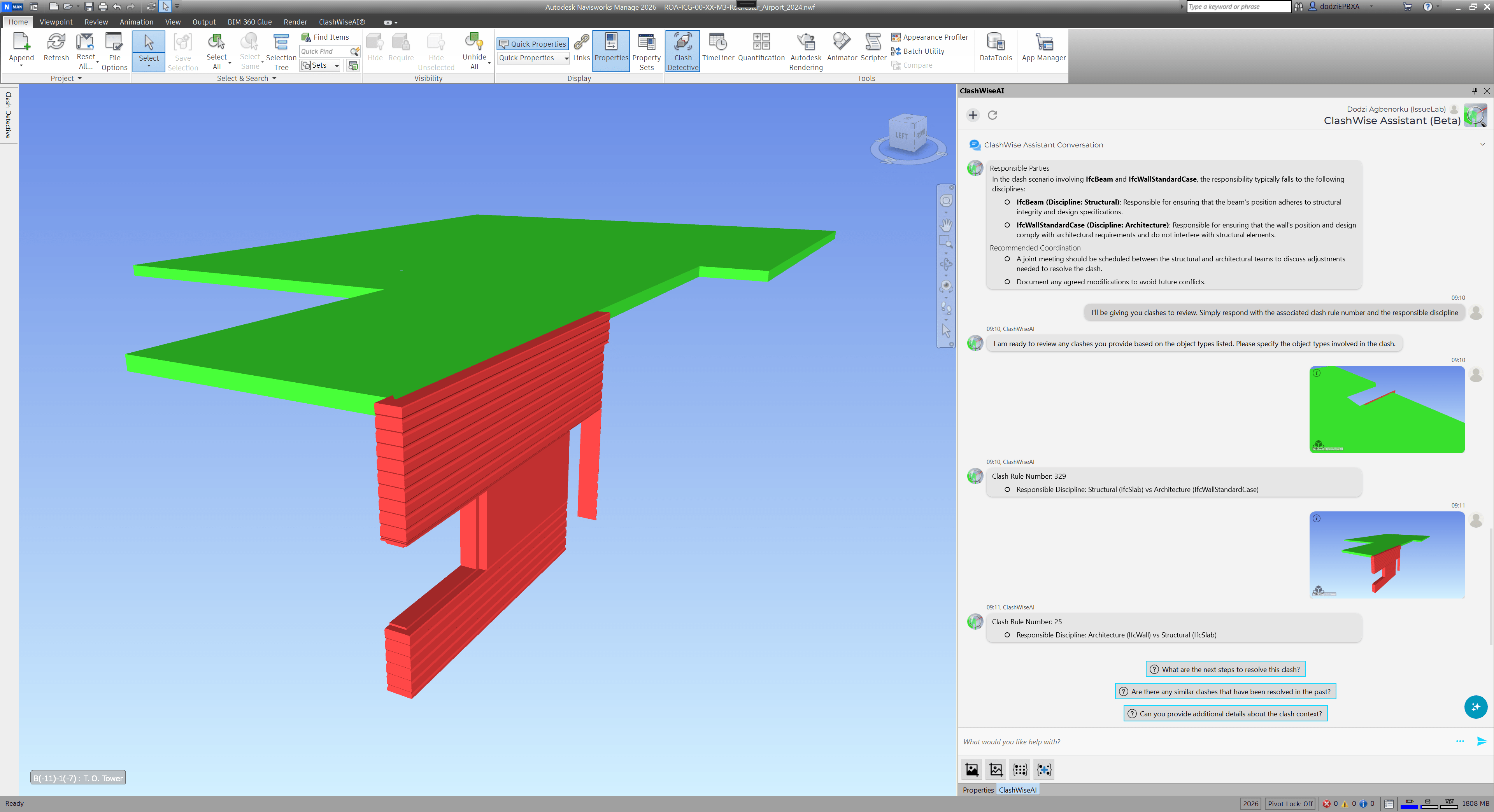
Smart Clash Publishing & Analysis

  • Publish clash results from Navisworks to the cloud platform
  • ClashWiseAI analyses clashes against custom rules with 90%+ accuracy
  • Auto-assigns priorities, statuses, disciplines, and responsible contacts
  • Sync analysed clashes to Navisworks
  • Generate clear, context-rich titles with multiple naming standards

Clash Matrices & Rule Management

  • Build clash tables and matrices from federated Navisworks models
  • Set rules once; ClashWiseAI handles priority and responsibility assignment automatically
  • Assign responsible contacts to rules for accountability across disciplines
  • Enforce consistent clash resolution processes across all projects.

Real-Time Insights & Analytics

  • Track status, trends, and resolution progress with interactive dashboards
  • Comprehensive charts: status, priority, AI impact, automation, workload, elements, trends
  • AI-powered summaries for faster decision-making
  • Real-time visibility into coordination, health and resolution rates.

Team Collaboration & Sharing

  • Share clash insight dashboards with teams—no account required for viewers
  • Generate password-protected links for external stakeholders
  • Everyone sees the latest clash status with real-time updates
  • Centralised platform as a single source of truth

 


Key Benefits

 Save Time: Reduce manual work by up to 60%—automate naming, prioritisation, recommendations

✓ Improve Accuracy: AI achieves 90%+ accuracy, eliminating subjective decisions

✓ Enhance Collaboration: Centralised platform keeps stakeholders aligned with real-time data

✓ Standardise Workflows: Create consistent, repeatable processes across projects

✓ Accelerate Resolution: Clear clash information helps teams act faster


Simple 3-Step Workflow

  1. Publish: Export clash results from Navisworks to ClashWiseAI
  2. Analyse: AI categorises, prioritises, and assigns responsibilities based on rules
  3. Resolve: Sync analysed clashes with Navisworks.

Perfect For Every Role

BIM Coordinators:Deliver analysis in minutes, spot trends, build efficiency reputation

BIM Managers: Standardise processes, monitor performance, and executive reporting

Project Managers: Real-time project health, team accountability, budget protection

BIM Modellers: Immediate feedback, reduce rework, improve coordination


Seamless Integration

Works with Navisworks 2023–2026. Publish clashes, apply AI titles, and access cloud dashboards—without disrupting existing workflows.


Get Started

  1. Download and install the Navisworks plugin
  2. Publish your first clash set

 

Watch these video series to learn more about ClashWiseAI.

Support: Navisworks 2023–2026 | Custom installer | support@issuelab.co

 

ClashWiseAI - Intelligence-Powered Clash Naming supported languages:

  • English
  • German
  • Spanish
  • French
  • Italian
  • Japanese
  • Korean
  • Russian
  • Brazilian Portuguese
  • Simplified Chinese (PRC)
  • Traditional Chinese

 


Join hundreds of BIM professionals delivering better projects, faster. Transform your clash management today.

Описание пробной версии

Start your 30-day free trial and save up to 60% of your clash management time.

After creating your account, you can view your trial limitations on your profile page. When your trial ends, visit ClashWiseAI to explore available features and subscription options.

Сведения об этой версии

Версия 2.2.5.5, 18.12.2025
Added localisation support for German, Spanish, French, Italian, Japanese, Korean, Russian, Brazilian Portuguese, Simplified and Traditional Chinese. Added support to generate clash titles in your language. Introduced a new property mapping configuration tab. Enhanced diagnostics and reporting capabilities make it easier to communicate issues and receive faster support. Enhanced stability and reliability across all features.


Скриншоты и видео


Рецензии клиентов

1 рецензия
Техническая поддержка
  • Automates the really boring stuff
    Theresa Passi | ноября 03, 2025 Проверенная загрузка (Что это такое?)

    Does exactly what it says! I'm now saving quite a lot of time with assigning clash responsibilities. The automated clash matrix generation is probably my favourite feature.

Наверх