
Flipbook
Zdarma
Operační systém:
Jazyk:
Popis
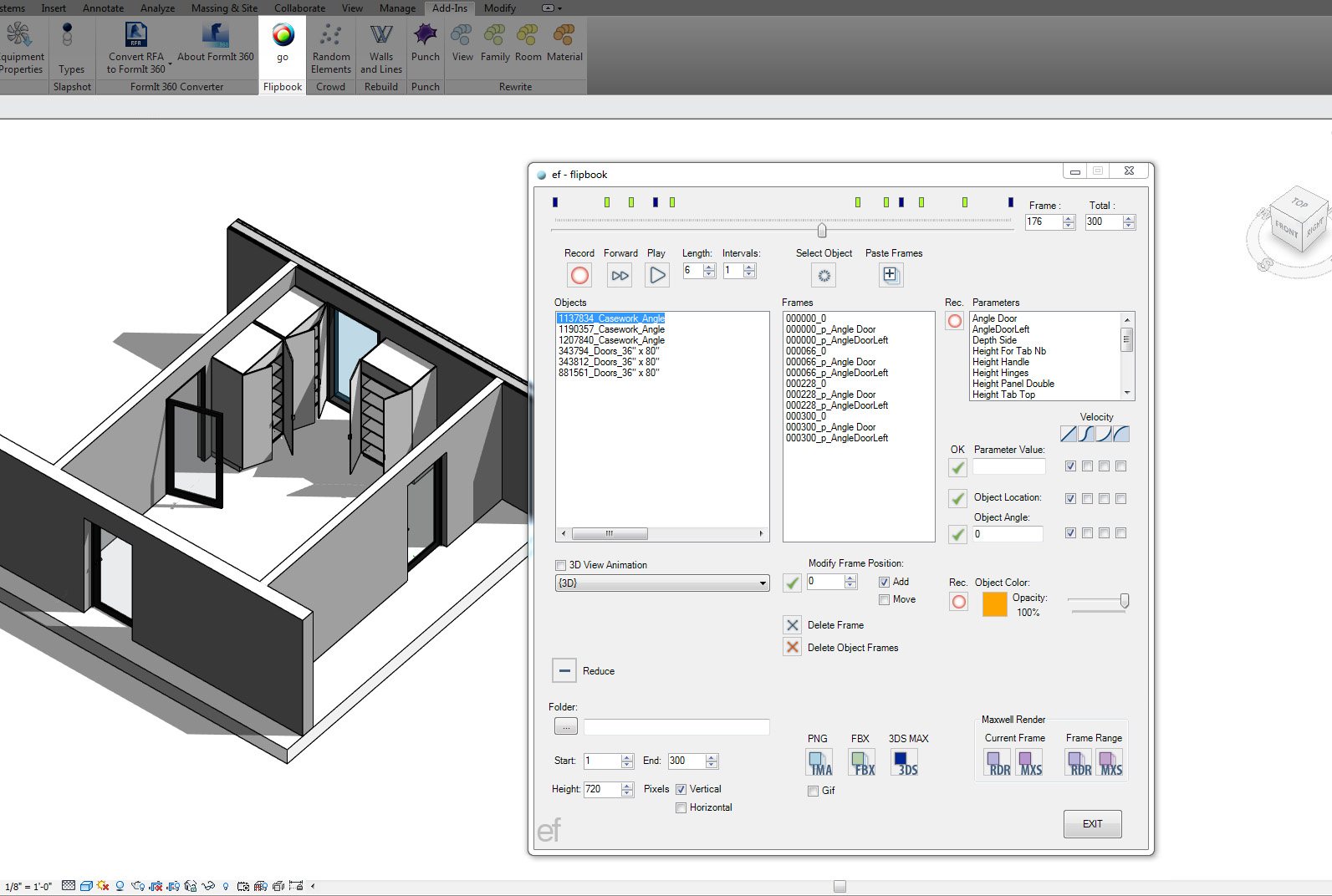
Create animations with Flipbook for Autodesk® Revit®. Control movement of objects and cameras dynamically in a Revit project with the use of keyframes.
- Dynamic and easy-to-use interface - Modeless dialogue box.
- Visualize object movements directly in a Revit project.
- Animation of multiple object locations, length and angle parameters with the use of keyframes.
- Animation of multiple cameras and section boxes with the use of keyframes.
- Move keyframes, control parameter values and velocities.
- Animate an object along a Model Line.
- Animate Object color.
- Paste frames from one object to another.
- Save Animated gifs.
- Send Flipbook animations to Maxwell Render engine version 3.2.56.
- Export some animations to Autodesk® 3ds Max®.
Informace o této verzi
Verze 1.0.2 , 17.05.2022
1.0.2 Compatible with Revit 2022
1.0.1 Compatible with Revit 2019
1.0.0 Initial release