
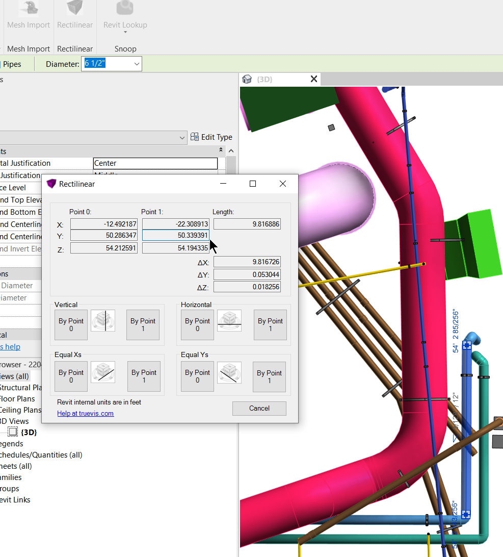
Rectilinear
Платные
ОС:
Язык:
Описание
If you find that elements are modeled or become skewed when you require them to be orthographic or rectilinear, this Rectilinear App helps to straighten elements based on their first or second points in space.
This is especially true when attempting to make pipes vertical. When tracing point cloud scans either manually or with other add-in apps, elements are often traced in skewed orientations. This Rectilinear app solves the problem, letting the user straighten elements based on their first or second points in space. It is often useful for structural framing when beams become non-level becouse of automatic connections.
Сведения об этой версии
Версия 1.0.4, 31.08.2023
Updated for Revit 2024
This application have the big potential, but need to improve it, for exapmle it does not work all time - i can send screenshot. And would be good to make function to change length directly in this app