TRUMPF TruTops Print for Autodesk® Fusion®

TRUMPF TruTops Print for Autodesk® Fusion®

Digitally signed app

Gratuit
Système d'exploitation:
Langue:

Description

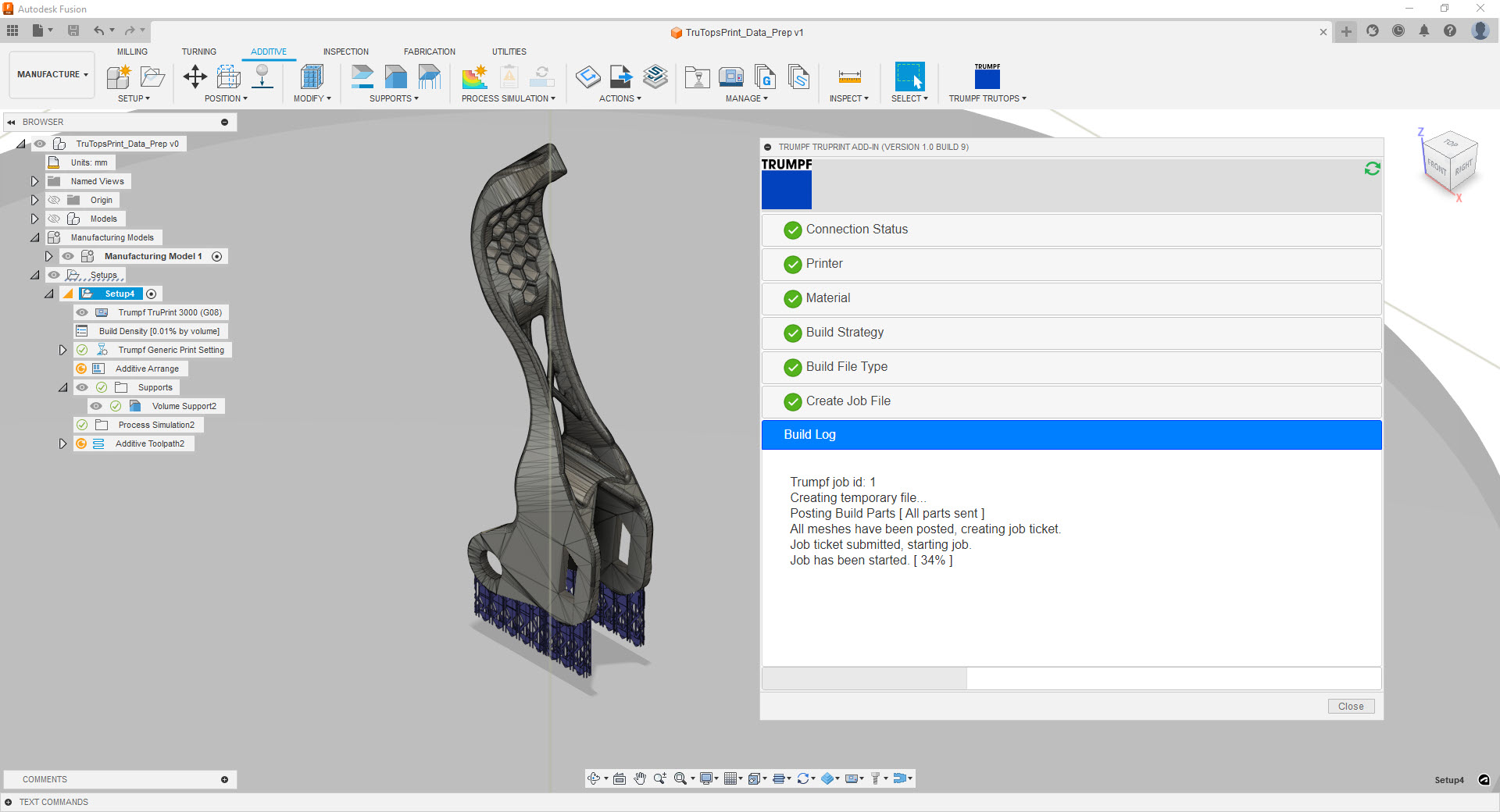
The TRUMPF TruTops Print for Autodesk® Fusion® App enables Fusion users to assign individual material and parameter profiles and export native build files for all available TRUMPF TruPrint metal powder bed fusion 3D printers.

 

Supported TRUMPF TruPrint machines:

  • TruPrint 1000
  • TruPrint 1000 (G06)
  • TruPrint 2000
  • TruPrint 3000
  • TruPrint 3000 (G08)
  • TruPrint 5000

 

This App connects your Fusion Additive Setup to the TruTops Print Service. Once you are done with part positioning and support generation, you can assign your customized Material and Parameter Profiles, apply the original hatching algorithms of the TruTops Print Service, and export the slice data as a .WZA build file.

 

Please note that you need to have access to a license of TruTops Print.

A propos de cette version

Version 1.0.0.55, 02/06/2025
- Bugfix for multi body export - Added support for Trumpf Multi Laser machines (.wzx)

Captures d'écran et vidéos


Avis des clients

0 avis
Obtenir une aide technique
Haut